Original size 2480x3500

Focus. Концепт-документ.

Об игре

Геймплей

Компьютерная 2D игре в жанре головоломка от первого лица. Фокус — медитативное составление картин из разных кусочков.

Сеттинг

Чарли — художник современного искусства, специализирующийся на инсталляциях в арт-пространствах. Он собирает картины в редакторе, а затем проецирует их на стены с помощью проекторов. После ухода из жизни его наставника, чьи некоторые идеи так и не воплотились в реальность, Чарли решает посвятить ему новую выставку. Однако из-за глубокой апатии он откладывал работу до последнего, и теперь у него осталось всего две недели, чтобы создать 14 произведений. Для этого ему предстоит настраивать проекторы и собирать арт-объекты из фрагментов картин учителя, рационально распределяя драгоценное время.

Новизна и уникальность

Игра выделяется необычным сеттингом и уникальной визуальной стилистикой. В игре ретро-эстетика интерфейса сочетается с сюрреалистичными картинами. Несмотря на то, что в основе геймплея лежат пазлы, в игре отсутствуют привычные четкие фрагменты, которые нужно стыковать друг с другом. Вместо этого игроку предстоит мыслить шире: решать не только, как повернуть элемент, но и какой ему придать размер и цвет в контексте всей композиции. Такой подход позволяет не только испытать свою сообразительность, но и насладиться оригинальной визуалом игры.

big
Original size 1920x1080

Пример игровой графики.

Возрастной рейтинг

PEGI: 12+; ESRB: T (Teen); RARS: 12+ — Игра не имеет жестоких сцен сексуального и физического насилия, но может упоминать алкоголь и табачные изделия.

Суть игрового процесса

Original size 3008x1175

Опыт игрока

Сложносоставной опыт

0

Аудитория

Original size 4246x2920

Игровой процесс

Игровые циклы

0

Челленджи

Аккуратность и точность: Игроку нужно точно расположить все фрагменты на «холсте», следуя эскизу и описанию к картине. Формальная логика: Игроку нужно из всех фрагментов выбрать только нужные. Ориентация в пространстве: Игроку нужно точно повернуть фрагмент, чтобы он встал на холст. Достижения баланса: Игроку необходимо сделать картины как можно лучше, но при этом использовать как можно меньше ходов.

Правила игры

Стартовые условия: У игрока есть эскиз и описание к нему; рамка, в котором должно быть изображение; набор файлов из которых, он может создавать арт-объекты. 15-100 ходов в зависимости от сложности уровня. Линия прогресса на нуле.

Игровое пространство: Игрок видит имитацию редактора изображений. Внизу экрана находятся «вкладка с файлами»/диск памяти, в верхнем левом углу расположено задание уровня, в верхнем правом углу — счетчик прогресса и счетчик ходов, посередине — место для выкладки фрагментов в картину.

Original size 1928x1088

Интерфейс игры.

Игровое время/тайминги: Игрок ограничен в количестве ходов. 1 ход = 1 редактирование изображения

Механики: Линия прогресса: Прогресс будет увеличиваться или уменьшаться в зависимости от того, насколько изображение игрока соответствует эскизу и описанию. Ходы: Изначально у игрока от 20 до 100 ходов в зависимости от количества деталей и сложности уровня. Если игрок добавляет, переворачивает изображение; изменяет размер, цвет или использует эффект наложения, то тратится один ход. Перетаскивание изображений на холст: Игрок может добавить фрагмент картины на холст, зажав ЛКМ на файле и перетащив в рамку с изображением. Одно и тоже изображение можно добавлять на холст до трёх раз. Выделение объекта: После нажатия ЛКМ по объекту, появляется рамочка. Когда объект выделен, с ним можно взаимодействовать.

Редактирование изображения: Поворот: Игрок поворачивает фрагменты, используя кнопки «A» и «D». A — влево, D — вправо Масштаб: Игроку необходимо подобрать размер картинки, в соответствии с сеткой на эскизе, используя кнопки «W» и «S». W — увеличение, S — уменьшение. Выбор цвета: После двойного клика по изображению, появляется окно изменение цвета. Выберете цвет и подтвердите свой выбор. Наложение: Зажмите кнопку «Alt» и нажмите ЛКМ на два изображения, появится окно смешивания цветов. Подтвердите выбор. Смешивать можно только одинаковые файлы разного цвета.

Кнопка «Сетка»: включает или выключает видимость сетки и рамки, в которой составляется арт-объект. Кнопка «Отразить»: Отражает по горизонтали выбранный объект. Кнопка «Пауза»: Останавливает игру, появляется окно, через которое можно продолжить игру, выйти в главное меню, перейти в настройки игры или выйти из игры. Кнопка «Заново»: Перезапускает уровень Кнопка «Спроецировать»: Кнопка завершения уровня. Её можно нажать, когда прогресс будет 100%. Справочник: На кнопку «J» можно открыть справочник. Там можно посмотреть информацию про управлению игрой и как смешивать цвета.

Фокусировка картины: После завершения уровня, нужно сфокусировать изображение. Двигайте ползунок, пока изображение не станет четким.

Игровые объекты: Файлы, фрагменты картин, кнопки: «Сетка», «Отразить», «Пауза», «Заново», «Спроецировать».

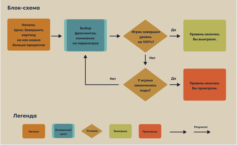
Игровая задача: Заполнить линию прогресса, создав картину, соответствующую эскизу и описанию.

Условия окончания: Выигрыш: Линия прогресса заполнина на 100%. Проигрыш: У игрока закончились ходы до того, как он завершил арт-объект на 100%

Original size 1928x1088

Пример собранной картины.

Референсы

Projected Dreams (Flawberry Studio, 2025) — Механика основанная на игре света и теней. Viewfinder (Sad Owl Studios, 2023) — Игрок фотографирует реальность, а фото становится частью уровня, есть параллель с составлением изображения из фрагментов. Baba Is You (Hempuli Oy, 2019) — Ограничение ходов, медитативный ритм решения головоломок.

We use cookies to improve the operation of the website and to enhance its usability. More detailed information on the use of cookies can be fo...
Show more