Приложение для поиска совместимых соседей
Original size 1710x2400
PROTECT STATUS: not protected
This project is a student project at the School of Design or a research project at the School of Design. This project is not commercial and serves educational purposes

В рамках дипломного проекта предлагается создание приложения с match-подбором совместимого соседа для совместной аренды жилья на основе личной совместимости — привычках, графике, интересах и характере

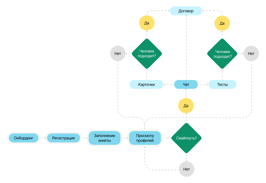
Механика приложения

Приложение работает по модели мэтч-подбора

Пользователи заполняют анкету образа жизни и бытовых привычек, после чего алгоритм рассчитывает индекс совместимости и показывает наиболее соседей в формате свайпов. Мэтч происходит только при взаимном интересе и совпадении по критичным параметрам, после чего открывается чат и рекомендации по договорённостям. Продукт фокусируется на быстром и качественном закрытии поиска соседа, а не на долгосрочном удержании пользователя.

big
Original size 3058x2102

Монетизация

Монетизация строится по модели pay-per-need (плата за конкретную ценность в моменте)

Пользователи приходят в приложение редко и краткосрочно, только на время поиска соседа. После нахождения они уходят на 1–2 года и не готовы платить за подписку. Поэтому подписочная монетизация экономически не совпадает с жизненным циклом продукта.

Платить будут готовы те пользователи, у которых самая высокая мотивация.

1) человек, который срочно ищет соседа 2) человек, который хочет выбора и качества, 3) человек, который хочет быстрее закрыть поиск

Original size 1920x221

PESTEL и SWOT

Анализ PESTEL и SWOT показывает, что приложение по поиску совместимого соседа находится в благоприятной рыночной среде. Рост арендных ставок, снижение доступности ипотеки и популяризация совместной аренды формируют устойчивый спрос.

При этом ключевыми рисками остаются низкий уровень доверия между пользователями и ужесточение регулирования персональных и биометрических данных. Следовательно, стратегическое развитие приложения должно опираться на персонализацию, безопасность и партнёрскую экосистему при гибкой модели монетизации.

Original size 3048x1200

Бренд. Айдентика

Характер бренда спокойный, заботливый и честный.

Ключевыми ценностями является доверие, комфорт, осознанность и уважение к индивидуальности. Нексус строит безопасную среду, где выбор соседа — осознанный и прозрачный. Приложение выступает за честные ожидания, ясные договорённости и зрелый подход к совместной жизни.

Original size 3048x3371

Бренд визуально говорит о спокойствии, доверии и совпадении. Айдентика бренда тёплая, уютная, одновременно с этим современная, без визуального шума и агрессии. Она создаёт ощущение дома, в который хочется вернуться.

Формы округлые, без острых углов. Это подчёркивает дружелюбие, открытость и отсутствие конфликта.

Основные цвета бренда — глубокий зелёный и голубой. Они символизируют стабильность и безопасность, спокойствие, ощущение здоровой среды для жизни. Цветовая палитра создает визуальный комфорт, как уютный интерьер.

Original size 3048x2894
Original size 3048x454

Логотип

Логотип Нексуса сочетает в себе сразу несколько смыслов. В его основе — форма квартиры как символ общего пространства, где строится совместная жизнь. Внутри формы заложена буква «Н» — первая буква названия бренда.

Одновременно знак читается как близнецовость, две симметричные формы, отражающие баланс между соседями.

Original size 3048x846

Маскот

Отражает совместимость, состоит из двух симметричных форм, мягко соприкасающихся друг с другом. Это визуальный образ двух людей, которые нашли общий ритм и комфортное сосуществование.

Original size 3048x2180
Original size 3048x605
Original size 3048x1554
Original size 3048x1554
Original size 3048x1554

Продуктовая цель по SMART

Ближайшая цель

Выдвигается задача за первые 2,5 месяца разработать и запустить MVP приложения с базовым функционалом (регистрация, анкета, получение анкет идеально подходящих пользователей), привлечь не менее 80 пользователей для тестирования и достичь минимум 20% пользователей, получивших хотя бы один взаимный мэтч. Необходимо также собрать не менее 15 качественных отзывов для проверки ключевой продуктовой гипотезы.

Отдаленная продуктовая цель

За 12 месяцев после завершения MVP развить приложение по поиску идеально совместимого соседа на основе системы мэтчей до уровня устойчиво работающего сервиса, чтобы привлечь не менее 5 000 зарегистрированных пользователей. Необходимо обеспечить ежемесячную активность не ниже 30%, и достичь минимум 35% успешных матчей, завершившихся подтверждённым совместным проживанием или продолжением общения.

Маркетинговая цель по SMART

За 4 месяца необходимо сформировать и протестировать маркетинговые каналы привлечения аудитории для приложения по поиску совместимого соседа: создать и развить контент-площадки в Яндекс Дзен, ВКонтакте и на Т—Ж. На этих каналах необходимо собрать 150 подписок в сумме за счет создания постов и запуска рекламной кампании, привлечь не менее 200 пользователей на лендинг и MVP, и достичь конверсии в целевое действие не ниже 15%.

Воронка взаимодействия с пользователем

В рамках ведения социальных сетей продукта необходимо провести пользователя от осознания проблемы несовместимого проживания к целевому действию: оставлению контактов и тестированию MVP

Original size 3048x3049
Chapter:
3
4
5
6
7
We use cookies to improve the operation of the website and to enhance its usability. More detailed information on the use of cookies can be fo...
Show more