
AGUNG — гастро-бар азиатской кухни фьюжен с акцентом на индонезийскую кухню
01/ ЛОКАЦИЯ Историческое здание в центре Москвы. Вокруг несколько ресторанов другой тематики.
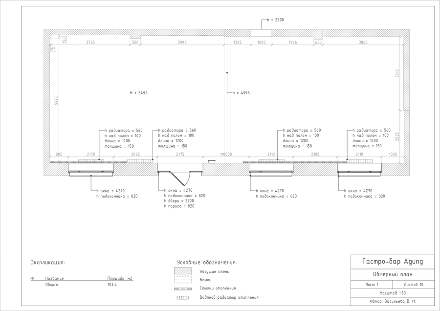
02/ ПОМЕЩЕНИЕ Помещение на первом этаже площадью 103,4 кв. м. в историческом центре Москвы. Доступ в помещение со стороны улицы.
03/ ФУНКЦИОНАЛЬНЫЕ ЗОНЫ Зона встречи гостей, зона столов для посетителей, зона для театрализованного перфоманса, санузел.
04/ ОТЛИЧИТЕЛЬНЫЕ ЧЕРТЫ ПРОЕКТА В ресторане будет проводиться театрализованный перфоманс для знакомства посетителей с балийской культурой.
референсы ↓
Основная задача интерьера — погрузить посетителя в атмосферу Бали. Для этого будут применены основные стилистические приемы актуальные на данный момент в современных интерьерах острова.

фактурные необработанные элементы из камня / окраска в технике лайм-вош / текстура ржавого металла / натуральные ткани
moodboard ↓

materialboard ↓
амбарная доска / наливной пол / панели из кортеновой стали / керамическая плитка ручной работы / окраска в технике лайм-вош / натуральный лен
планировочное решение ↓
коллажи ↓
зона ресепшен
гардероб
зона для театрализованного перфоманса с барным столом на подстолье из необработанного камня
зона посадочных столов № 1
зона посадочных столов № 2
санузел
рабочая документация ↓