
Концепция
В ходе написания преддипломного визуального исследования на тему «Природные формы и процессы как источник вдохновения в искусстве, архитектуре и дизайне» я пришла к мысли о том, что осмысление природных форм и процессов формирует новую визуальную эстетику, в которой границы между природным и искусственным размываются, а дизайн становится продолжением живых систем. Эта новая чувствительность к природе выражается в стремлении к равновесию и взаимопроникновению, где творческий акт перестаёт быть актом господства человека над материей и превращается в форму сотрудничества.
В итоге в качестве финального проекта курса «Создание физических объектов инструментами ИИ» я решила создать серию ваз-горшков, в трещинами и сколами, сквозь которые будут прорастать помещенные внутрь растения, отражая задумку стирания границ между искусственным и живым. В своей работе я хотела избавиться от жестких неестественных границ привычных горшков, и позволить растениям взаимодействовать с вазой.
Промо-изображения
С помощью нейросети Gemini на основе Nano banana Pro я сгенерировала серию промо-фотографий для ваз, предоставив ей референсы формы и фотостиля, а затем сгенерировала эти же вазы, но уже на белом фоне и без растений, в разных ракурсах.
пример промта: A photograph in the Wabi-sabi style, conveying the beauty of natural aging and simplicity. In the foreground, on an old, worn wooden floor or tatami mat, stands a rough, unglazed, handmade ceramic vase with cracks and patina. It holds an asymmetrical arrangement of dry, twisted branches, withered autumn leaves, or a few simple flowers. Soft, natural light falls from the side, creating long shadows and highlighting the texture of the wood, stone, and ceramics. The background is blurred, showing part of a rice paper screen (shoji) or a dark, plastered wall with signs of age. The atmosphere is calm, meditative, and Zen-like.


Генерации объекта в разных ракурсах


Генерации объекта в разных ракурсах


Генерации объекта в разных ракурсах


Генерации объекта в разных ракурсах


Генерации объекта в разных ракурсах
В типографике рекламных постеров я также добавила «трещины» и «недостающие фрагменты», сквозь которые периодически пробиваются растения.


3d-модели
После 2d генераций я приступила к созданию 3d моделей в сервисе 3d.hunyuan.tencent, который создал их на основе моих изображений.
Оттуда я экспортировала готовые модели в формате STL, для дальнейшей работы.
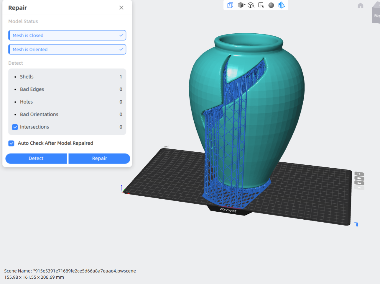
Финальным штрихом стала проверка моделей на недочеты и подготовка ваз к печати с помощью AnycubicPhotonWorkshop, в котором я произвела проверку, и добавила поддержки.
3d модель с разных ракурсов


3d модель с разных ракурсов


Проверка модели на дефекты


3d модель с разных ракурсов


Проверка модели на дефекты
ТЗ на производство
Форма и геометрия: — округлая, органическая форма — асимметричное горлышко — выраженные трещины и разломы, являющиеся частью дизайна
Технология печати: FDM/FFF (послойное наплавление прутка).
Целевой внешний вид: Белая или темно-коричневая глянцевая керамика.
Модель: 1.stl (Высокая ваза) Габариты: 155,98 × 161,55 × 206.69 мм
Модель: 2.stl (Широкая низкая ваза) Габариты: 162,46 × 164,28 × 141.16 мм
Модель: 3.stl (Круглая средняя ваза) Габариты: 112,09 × 112,26 × 111.08 мм
Модель: 4.stl (Высокая цилиндрическая ваза) Габариты: 129,34 × 131,82 × 266.73 мм
Модель: 5.stl (Малая ваза) Габариты: 102,73 × 101,26 × 123.18 мм
Тип пластика: PLA, PLA+ или PVB.
Цвет прутка: Белый, Натуральный, или Темно-коричневый.
Герметичность: При использовании под живые цветы требуется покрытие внутренней поверхности эпоксидной смолой.
Ориентация модели на столе: Вертикально (дном на стол).
Высота слоя: 0.12 мм — 0.16 мм.
Толщина стенки (Периметры): Минимум 4–5 периметров.
Заполнение (Infill): 20–30%.
Шов (Z-Seam): Рандомный или скрытый на внутренней грани разлома.
Поддержки (Supports): Включить (тип Tree/Organic).
Удалить структуры поддержек.
Произвести шлифовку поверхности абразивами (градация P200 — P400 — P600) до полного удаления видимых слоев печати.
Нанести грунт-наполнитель (шпатлевку) для выравнивания микропор.
Произвести финишную шлифовку (градация P800 — P1000).
Покрыть белой базовой эмалью.
Нанести финишный толстый слой глянцевого лака (акрилового или полиуретанового) для достижения эффекта глазури.